Omron E2K‑C25MY1 представляет собой емкостный датчик приближения, часто называется капацитивным сенсором, используется для бесконтактного обнаружения объектов (металл, жидкость, или диэлектрик) на расстоянии до 25 мм.
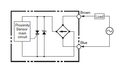
Датчик E2K‑C25MY1 представляет собой незамкнутый цилиндрический емкостный сенсор диаметром 34 мм от Omron. Работает такой датчик от сети переменного тока 90–250 VAC двухпроводной, он способен обнаруживать как проводящие, так и непроводящие материалы на расстоянии до 25 мм. Чувствительность регулируется с помощью встроенного потенциометра, обеспечивая стабильное срабатывание на расстояниях от 3 до 25 мм . Срабатывание происходит при нагрузке до 200 мА, при этом утечка не превышает 1–2 мА в зависимости от напряжения . Частота отклика — около 10 Гц.Корпус из ABS‑пластика защищен по IP66, выдерживает температуры от –25 до +70 °C и оснащен красным LED‑индикатором. Две монтажные лапки и комплектные винты M4 упрощают установку. Типичные применения: автоматизация производства, контроль уровня жидкостей, детекции упаковки, управление процессами в пищевой и фармацевтической отраслях.
| Производитель | Omron Corporation (Япония) |
| Серия | E2K-C |
| Модель | E2K‑C25MY1 |
| Тип | Емкостный, цилиндрический, незамкнутый |
| Диаметр головки | Ø34 мм |
| Дальность срабатывания | 3…20 мм |
| Напряжение питания | 90–250 VAC |
| Ток утечки | ≤1 мА (100 VAC), ≤2 мА (200 VAC) |
| Нагрузочный ток | 5–200 мА |
| Частота отклика | ≈10 Гц |
| Температурный диапазон | –25…+70 °C |
| Материал корпуса | ABS |
| Индикация | LED красное |
| Монтаж | Две лапки, M4, комплектный крепеж |
| Вес | ≈200 г (включая кабель) |


- Длинный ход до 25 мм — удобно для толстых или непроводящих объектов.
- 2‑проводная AC схема — простая установка, питание и сигнал по двум проводам.
- Регулируемая чувствительность — с потенциометром, диапазон 3–25 мм.
- Надёжная защита IP66 — подходит для промышленных условий.
- LED‑индикатор — визуальный контроль срабатывания.
- Универсальность — обнаруживает разные материалы.
- Прочный пластиковый корпус и крепление — надёжность и простота монтажа.
- Устойчивость к шумам и помехам — встроен фильтр и стабилизация.
Датчики E2K‑C‑серии имеют длинный рабочий ход и регулируемую чувствительность, обеспечивают надёжное обнаружение как металлических, так и неметаллических объектов. Поддерживают питание от сети переменного тока и оснащены индикатором состояния для удобства обслуживания.